教育云开放平台,以服务教育教学、赋能应用创新、保障数据安全为核心,面向合规教育类开发者、学校及教育机构,提供标准化、安全可控的开放接口与技术支撑。
平台致力于打通教育数据、教学资源、用户服务的规范共享,助力优质教育应用快速接入、稳定运行,让技术更好服务于课堂教学、学生成长、教师发展与学校管理,推动区域教育数字化高质量、可持续发展。
1、服务教育主阵地
依托教育云平台的真实教学场景与用户基础,为开发者提供贴近实际教育需求的开发环境,让应用更贴合教学、管理、家校共育等真实场景。
2、开放规范、安全可控
平台提供统一、标准、稳定的开放接口,遵循教育数据安全与隐私保护要求,实现身份认证、资源调用、数据交互的规范化管理,保障接入应用安全、可信、可用。
3、降低开发门槛
提供完整接入文档、示例代码与调试工具,支持多平台、多终端接入,帮助开发者快速完成对接、测试与上线,减少重复开发,提升研发效率。
4、赋能优质应用普惠
鼓励聚焦教育刚需的应用接入与推广,推动优质工具、资源、服务面向学校与师生开放使用,促进教育资源均衡化、应用生态健康化。

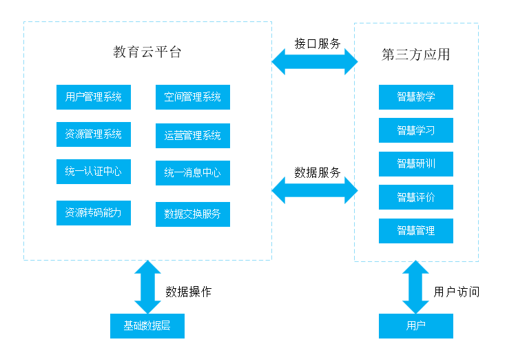
平台与第三方应用通过标准化接口实现安全、高效的数据与服务互通:
1、教育云平台与第三方应用通过规范接口完成授权、调用与消息通知,保障流程可追溯、数据可监管。
2、外部应用经授权后,可安全接入平台用户体系与资源服务,实现统一登录、统一使用体验。
3、接口通信采用通用、稳定的技术规范,配合数字签名与验签机制,确保传输安全与身份可信。
4、平台以“安全优先、教育为本、合规接入”为原则,保障多方协作有序、稳定、长期运行。
5、为保证安全,请求方对传输内容进行数字签名,接收方对接收到的数据验签。